저번 글에 이어서
1. Isolation을 위한 포토 커플러 Photo Coupler(또는 Optocoupler)

이전 글에서 555 타이머와 NAND게이트들, 적분기와 비교기를 이용해서 가변저항으로 PWM 듀티비를 조작가능한
수동제어 회로를 만들었다.
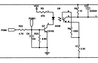
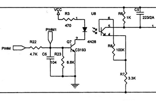
이번에는 그 최종 신호인 PWM신호(가장 왼쪽의 포트 기호)를 전기적으로 분리해서 전달하기 위해서 포토 커플러를 사용한다. Q7 트랜지스터의 베이스에 신호를 연결해서 U8 소자의 발광다이오드에 전류가 충분히 흘러서 신호가 잘 전달되도록 증폭기로 설치한다. LED의 발광부와 수광부를 통해서 전달되는 신호는 크기는 중요하지 않고 듀티비만 잘 전달되면 된다.
+ 중간 중간 트랜지스터들의 베이스와 에미터 사이에 있는 커패시터는 노이즈 제거를 위한 목적이고 그 옆에 병렬로 붙은 저항은 그 커패시터에 충전된 전하들이 방전될 경로를 만들어주기 위해서 있다.
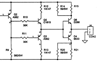
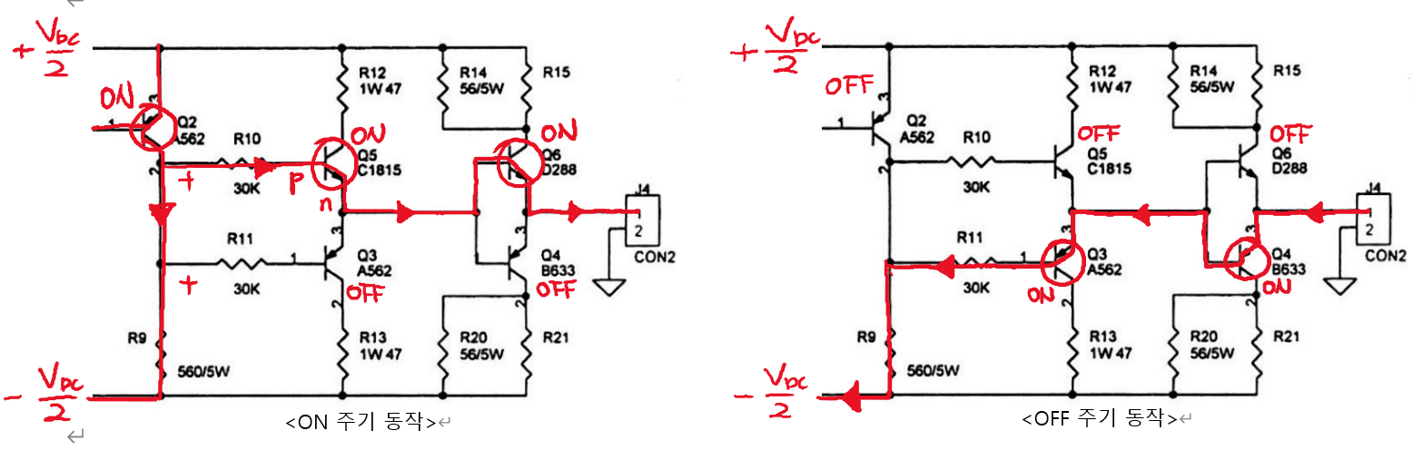
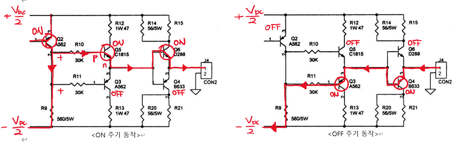
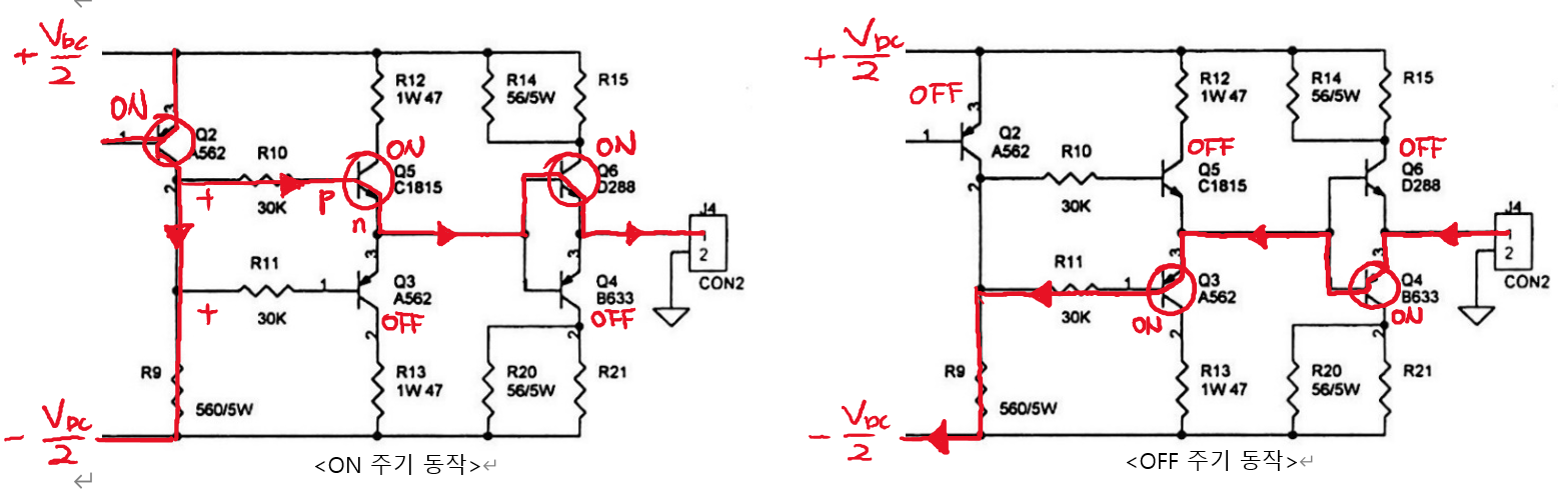
포토 커플러를 통해서 전달되는 출력은 신호가 많이 약한 편이어서 추가로 아래의 증폭기 회로를 거쳐서 충분히 세지도록 해야한다.


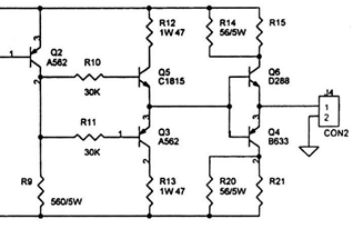
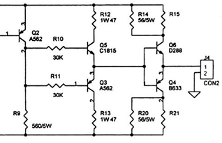
이어지는 증폭기 회로는 푸시풀 회로를 2단으로 연결한 것으로 회로 가장 위아래의 모선(보통 Bus라 부름) Vdc/2와 -Vdc/2에서 전류를 땡겨온다. ON주기일 때와 OFF주기 일 때의 전류 경로는 위와 같다.
이제 마지막으로 CON2(Connect 2)의 1번 단자로 승압 쵸퍼에 사용되는 스위치 BJT의 베이스에 연결되고,
2번 단자로 에미터에 연결된다.
PWM신호의 ON 주기 때 +Vdc/2를 넣어주는 것은 이해가 되지만, OFF 주기 때 -Vdc/2를 넣어주는 것은 이해가 안 될수도 있다. 굳이 마이너스 값을 연결해주는 건, 그래야 스위치의 턴오프가 신속하게 이루어지기 때문이다. 또 혹시나 노이즈나 전압 스파이크(가끔 튀는 값)로 오동작(턴오프 상황에 턴온 되버리는 경우)이 발생할 여지를 없애기 위해서다.
직류전원장치 회로는 굳이 설명할 필요가 없어서 생략하였다.
'전기공학' 카테고리의 다른 글
| 권선계수 계산법 + 매트랩 코드 & 파이썬 코드 (3) | 2020.11.08 |
|---|---|
| 전동기의 권선 배치법 using 'Star of slots' (feat. 매트랩 코드) (0) | 2020.11.08 |
| Isolation의 종류 - 변압기, 포토 커플러, 부트 스트랩 (0) | 2020.11.05 |
| BJT용 게이트 드라이버 (feat. 한기대 전력전자 실습) -1편 (0) | 2020.10.27 |
| DQ변환. 그래 공식은 알겠는데 이게 무슨 의미야? + clarke 변환 (11) | 2020.10.07 |