저번에 설명한 TLP250으로 구성하는 게이트 드라이버 회로는 몇가지 단점이 있었습니다.
스위치 하나를 턴온 턴오프 하는데 보조전원부가 하나씩 필요했죠.
하지만 하프 브릿지나 풀 브릿지 회로와 같은 인버터 회로를 구동할려면 스위치가 최소 2개 이상이 사용됩니다.
스위치 하나마다 보조전원을 만들려면 비용도 많이 들고 부피도 많이 커지겠죠.
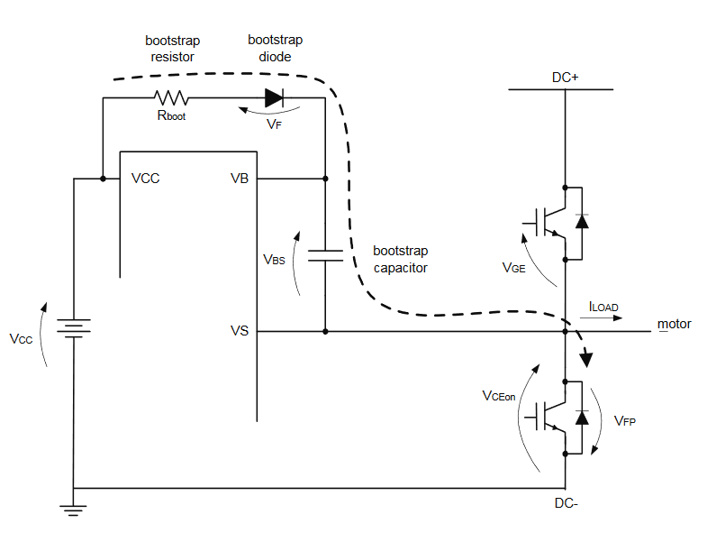
이런 부분을 해결하기 위해서 부트스트랩 캐패시터를 이용한 게이트 드라이버를 사용합니다.
부트스트랩(Bootstrap)이란, 일반적으로 한 번 시작되면 알아서 진행되는 일련의 과정을 뜻한다고 합니다.
IC로 인피니온 사의 IRS 시리즈들을 사용하죠.
IRS 시리즈는 하프 브릿지 게이트 드라이버 IC들이며, 어플리케이션마다 조금씩 다르게 제품군을 사용합니다.
예를 들어서, MCU의 PWM출력을 사용하는 경우엔, 입력전압 레벨이 2.5V이상을 논리 '1'로 받아들이는 IRS2183을 사용할 수 있겠고, 아날로그 회로나 PLC같은 15V레벨의 입력을 받아야 한다면, IRS2111을 사용할 수 있습니다.
또는, 하프 브릿지의 단락 방지를 위한 고정 데드타임이 내장된 모델도 있고, 아예 없는 모델도 있으며, 사용자 입맛에 맞게 조절 가능한 모델도 있습니다.
High side(하프 브릿지의 상단 스위치)와 Low side(하단 스위치)를 2개의 신호입력을 받아서 각각 컨트롤 할 수 있는 모델도 있고, 하나의 신호만 받고 알아서 상보적으로 스위칭 신호를 보내는 모델도 있습니다. 후자의 경우엔 1이면 상단 스위치를 켜고 하단 스위치를 끄고 0이면 하단 스위치를 켜고 상단 스위치를 끕니다. 둘 다 끄는 경우가 없죠.
구글에 'infineon irs series' 라고 치면 여러가지 모델들이 나옵니다.
또는 아래 링크에서 여러가지 제품을 찾아볼 수도 있습니다.
Gate Driver ICs - Infineon Technologies
EiceDRIVER™ gate driver ICs for MOSFETs, IGBTs, SiC MOSFETs and GaN HEMTs. Gate Driver ICs provide a wide range of typical output current options, voltage ranges and different package types for power devices.
www.infineon.com
이번에는 IRS2111로 설계하는 법을 간략히 살펴보겠습니다.
IRS2111은 하프 브릿지 양단에 걸리는 전압이 최대 600V인 경우에 사용할 수 있고,
출력 전류는 턴온일 때 sourcing(내보내는 전류)이 200mA, 턴오프일 때 sinking(들여보내는 전류)가 420mA로
다소 작은 편입니다(1A이상되는 모델도 있어요). 그리고 고정 데드타임으로 650ns가 있네요.
너무 높은 주파수(너무 짧은 주기)의 신호에서 쓰기엔 제법 큰 편입니다.
반면에 출력전압은 최대 20V로 일반적인 15V보다 충분히 높네요.
또 단일 신호를 받아서 상하단 스위치의 개별제어는 불가능한 모델입니다.

부트스트랩 회로는 부트스트랩 다이오드를 통해서 Vcc로부터 부트스트랩 캐패시터를 충전한 뒤, 캐패시터에 충전된 전하를 게이트 저항을 통해서 각 스위치의 게이트로 보내주어 게이트-소스(IGBT의 경우엔 이미터)의 내부 캐패시터를 충전시켜 턴온시키는 회로입니다.
부트스트랩 회로는 간단하고 비용도 적게들지만 듀티비 최댓값에 제한이 있고 스위칭 주기에도 꽤 제한이 걸리는 편입니다. 부트스트랩 캐패시터를 충전하는데 걸리는 시간이 확보되어야 하기 때문인데, 이 부분이 단점입니다.
기본 회로는 굉장히 간단합니다. IC와 하프 브릿지를 제외하고 저희가 선정하고 연결해줘야 하는 것은 캐패시터 2개와 게이트 저항, 그리고 다이오드 하나 뿐입니다.

이 아래는 부트스트랩 회로의 소자 값들을 산정하기 위한 내용들을 인피니온이 제공하는 기술문서에서 일부를 미흡하나마 번역하여 적었습니다. 아래의 원문의 PDF자료도 참고하시기 바랍니다.
1. 부트스트랩 캐패시터 산정

부트스트랩 캐패시터의 크기를 산정하기 위해서 첫단계는 상단 스위치가 ON일 때의 최소 전압강하 값을 아는 것이다. VGEmin를 유지를 위한 최소 게이트-이미터 전압이라고 한다면, 전압강하는

인 조건에서 아래와 같다.

Vcc가 IC의 동작을 위한 공급 전원 전압이고, VF는 부트스트랩 다이오드의 전향전압강하(전위장벽) 값이고, Vce_on은 하단 스위치의 이미터-콜렉터 전압이다. 그리고 Vbsuv-(데이터시트 3페이지 참조) 는 상단 공급 부족전압 네거티브 기준 값이다. Vbs가 감소하는데 영향을 주는 팩터들은 아래와 같습니다.

부트스트랩 캐패시터 누설 전류는 전해캐패시터를 사용할 때만 관계가 있고 다른 종류의 캐패시터를 사용하면 무시할수 있습니다. 가급적이면 최대한 ESR이 낮은 세라믹 캐패시터를 최소 한 개 이상 사용하는 걸 추천합니다. 병렬로 전해 캐패시터와 낮은 ESR을 가진 세라믹 캐패시터를 사용하는 것이 효율적인 솔루션이라고 합니다.
그러면 아래와 같은 전하량 식이 만족됩니다.

이를 통해 알 수 있는 부트스트랩 캐패시터의 최소 사이즈는

입니다. 이제 Qtot는 구했으니, 전압강하 값 delta Vbs을 구해야 하죠.
이제 예시를 하나 들어서
IGBT스위치 소자로 IRGP30B120KD, 고전압 하프 브릿지 게이트 드라이버인 IR2214 의 성능을 기반으로 계산해보겠습니다.

최대 전압강하 값인 delta Vbs 값은 아래처럼 식이 구성될 것이고,

이렇게 위에서 구했던 Qtot값 290nC를 전압강하 값으로 나누어서 구할 수 있습니다.
2. 부트스트랩 다이오드
다이오드는 Blocking voltage가 하프브릿지에 걸리는 전압보다 높아야 합니다. 즉, 그림 3의 DC+값보다 높아야 합니다.
3. 게이트 온 저항 (상단 스위치 게이트 저항)
게이트 저항은 스위칭 타임 또는 출력 전압 경사도, 둘 중 하나에 기준을 맞춰서 결정할 수 있습니다.
스위칭 타임에 기준을 맞추는 경우는, 스위칭 타임 tsw를 정상상태 전압의 마지막 단계에 도달하는데 소요되는 시간으로 정의합니다. 바람직한 스위칭 타임을 확보하기 위해서, 게이트 저항을 Qge와 Qgc, Vcc, Vge들을 기반으로 산정한다. 빠르게 턴온 시키기 위해서는 tsw가 작아야 하고, 결과적으로 Iavg가 커져야 합니다. 쉽게 말해 Rising edge의 시간간격이라고 보시면 됩니다.


여기서 Rtot는 total 저항값으로 Rdrp와 Rgon를 더한 값이라고 보면 됩니다. RGon값은 Rtot - Rdrp값이 되어야 하죠.
Rdrp값은 IC Vcc핀에서 출력 핀 사이 내부의 등가저항이라고 보면 됩니다. 게이트 드라이버 데이터시트에 나와있습니다.
출력 전압 경사도에 기준을 맞추는 경우는 턴온 게이트 저항 RGon을 dVout/dt에 맞춰서 결정합니다. 출력 전압이 비선형적으로 나오기 때문에, 최대 출력 전압 경사도는 대략적으로 아래와 같이 근사됩니다.

Iavg에 대한 식으로 바꾸면 아래와 같이 식을 고쳐쓸 수 있습니다.

아래 Table2에 IGBT 종류에 따라서 위 식들을 이용해서 게이트 온 저항을 계산한 예시가 있습니다. 아래의 Qge, Qgc, Vge, C_RES_OFF 등은 IGBT의 데이터시트에서 살펴볼 수 있습니다. Rtot는 이것들과 Vcc, dV/dt를 가정해서 계산하셔야 하고요. dV/dt의 전압은 게이트 전압을 의미합니다.
이해를 돕기 위한 순서입니다.
1) Iavg를 IGBT의 Qge, Qgc(from IGBT 데이터 시트) 와 스위칭 타임 tsw(본인 설정)로 구한다.
2) 1)에서 구한 Iavg로 IGBT의 C_RES_off로 dVout/dt를 구한다.
3) IGBT의 Vge, C_RES_OFF (from IGBT 데이터 시트) 등으로 Rtot값을 구한다.
4) Rtot에서 게이트 드라이버의 R_DRp (from 게이트 드라이버 IC의 데이터 시트)를 뺀다.
5) 4)에서 구한 값이 온 저항(상단 스위치의 게이터 저항)이 된다.

4. 게이트 오프 저항 (하단 스위치 게이트 저항)

게이트 오프 저항 Rgoff 산정에 실패하는 최악의 경우는 오프 상태의 IGBT의 콜렉터가 외부 이벤트(근접 IGBT의 턴온 등)에 의해서 정류될 경우를 고려하지 못했을 때다. 이러한 이벤트에 의해서, 출력 노드의 dV/dt는 C_RES_off의를 통해서 RGoff와 RDRn에 흐르는 기생 전류를 유도한다. C_RES_OFF는 IGBT의 기생 캐패시턴스로 IGBT의 데이터시트에 있습니다.
만약에 게이트에서의 전압강하가 IGBT의 기준 전압(턴온 시작하는 Vgs 기준전압)을 초과하면, IGBT는 스스로 턴온하면서 큰 Oscilliation과 Cross conduction을 유발합니다.
여기엔 출력 dV/dt이 근접한 IGBT의 턴온에 의해서 발생할 때, 턴오프 저항을 산정하는 방법에 대해서 묘사합니다. 다른 이유로 인해 생기는 dV/dt 도 존재할 수 있으니, 어느 정도 포함해서 고려해야 합니다. 예를 들자면, 길게 늘어진 인버터 - 모터간의 케이블로 인한 자기(magnetic) 결합도(상호 인덕턴스에 의한) 때문에 고주파 스파이크가 발생할 수도 있습니다. 이런 이유로 게이트 오프 저항은 최악의 경우를 대비해서 적절하게 산정해야 합니다.
다음의 방정식은 IGBT 게이트 기준 전압과 콜렉터의 dV/dt 사이의 관계를 나타냅니다.


아래 Table3에 IGBT의 종류에 따른 게이트 오프 저항의 산정 예시를 나타내었습니다.
dV/dt는 5V/ns로 가정하였고 Table3의 두 IGBT는 모두 5V/ns를 견딜 수 있는 모델입니다.

'전기공학' 카테고리의 다른 글
| PCB 제작 주문하는 법(초보자를 위한) - 한샘디지텍 (10) | 2021.02.01 |
|---|---|
| 데드타임이 필요한 이유. 인버터의 Cross conduction 이란? (0) | 2021.01.18 |
| UVLO 기능은 무엇인가? (0) | 2021.01.16 |
| dq축 인덕턴스 구하는 법 (10) | 2021.01.09 |
| 매입형 영구자석 동기전동기(IPMSM)의 d, q축 자기회로 (2) | 2021.01.08 |